在Shopee台湾站不能卖什么 Shopee禁售产品大全
在Shopee台湾站不能卖什么?Shopee是非常热门的电商平台,在东南亚市场非常的受欢迎。而且Shopee开设了许多的站点,其中Shopee台湾站也是一个比较热门的站站点,但是想要在Shopee台湾站开店也是有不少的限制的,有一些产品是禁止出售的。很多新手卖家还不了解Shopee台湾站有哪些被禁售的产品。下面就给大家介绍一下Shopee台湾站禁售的产品都有哪些吧。
Shopee台湾站不能卖什么?
目前台湾站不能卖的产品主要就是台湾海关相关法律限制的产品,主要有平板电脑、移动电源、自拍神器、含蓝牙产品、儿童座椅……具体限制入境的产品主要有这些:



除非你符合要求的资料,否则是会违规的。
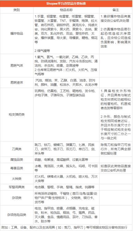
除此之外,大家也要了解一下Shopee平台对跨境卖家禁售产品的规则:

所以各位Shopee台湾站卖家,要结合台湾的限制入境产品规则,以及Shopee平台禁售规则,去选择产品,否则是无法上架销售,而且运输也会受影响的。台湾地区限制输入货品不可以寄送,如果因为卖家自己违反的禁运清单所产生的费用,是要卖家自己承担的。
Shopee台湾站上架禁售产品处罚?
如果卖家上架禁售产品,平台一经发现,是会立即下架该产品,同时也会根据卖家违规情节的严重,进行扣分处理,情节较轻的,扣1分;若严重违反,会被扣2分;还有可能会暂停Shopee店铺的销售权,以及封店处理。所以大家对于违规产品,要及时处理,同时要有相关授权证明才行。
寄运禁售商品每件商品将计3分惩罚计分。
同时,因为禁售产品运输时,有可能会被机场或者海关扣留,从而影响卖家的物流时效;一旦物流率比较高的话,那么也是会受到扣分处罚的,所以上架不能卖的产品,会给卖家带来一连串的影响。
虽然Shopee对卖家开店的要求比较低,但是对于卖家的审核、规则等方面,是有比较严格的要求的。除了禁止上架不能卖的产品外,产品侵权、信息违规、客服服务等方面也是比较常见的违规行为,所以大家最主要就是要了解清楚平台以及各站点地区的规则,才能避免因违规带来的影响。
