速卖通遇到拒付怎么办 速卖通拒付情况处理指南
比起无订单更糟糕的是遇到拒付,好不容易促成的交易不仅没有,还可能遭遇到账户冻结,这几乎是所有卖家的噩梦,为了帮卖家们了解拒付的性质和可能造成的影响,小编专门整理了这一期关于速卖通防拒付的实操攻略,绝对都是根据真实情况可以使用的方案,需要的卖家们快收藏起来吧。

为提升卖家体验,帮助卖家朋友们更好的了解和处理速卖通平台上银行拒付订单,速卖通小二特地整理了卖家们对海外买家拒付较关心的相关知识和常见问题。相信这些内容一定有助于卖家朋友们更好地了解拒付、处理拒付以及减少拒付!
一、了解拒付
1.拒付是什么?
拒付也称为退单、撤单,是指买家要求信用卡公司撤销已经结算的交易。买家可以根据信用卡组织的规则和时限向其发卡方提出拒付。
拒付实际上是信用卡公司给予持卡人的一种权利,并不是通过速卖通/支付宝提出的。在拒付的争议处理过程中,裁决最终由信用卡公司做出,速卖通/支付宝无法控制结果。
拒付的常见原因包括:
- 物品未收到:买家付款后未收到物品。
- 物品显著不符:买家付款后收到的物品与期望的显著不符。
- 未经授权使用:买家的信用卡卡号被盗或被以欺诈方式使用。
拒付必须依照信用卡组织的规则在规定的时限内提出。接受信用卡付款的所有卖家都要承担收到拒付的风险。拒付是接收信用卡做国际贸易时一种不可避免的成本。许多卖家已将这种成本纳入其业务的风险模式之中。
2.拒付的流程是怎样的?
通过国际信用卡付款的拒付方式

1)买家向信用卡公司提出拒付申请。
2)买家的信用卡公司向速卖通/支付宝的商家银行通报拒付,并向速卖通/支付宝扣除相应资金。
3)速卖通/支付宝暂时冻结被拒付的交易。
4)速卖通/支付宝立即向卖家发出电子邮件,要求其提供附加信息,用于对拒付提出抗辩。
5)速卖通/支付宝会判责拒付的承担方,如卖家无责,则速卖通/支付宝会解除先前冻结的交易。如卖家有责,速卖通/支付宝可按卖家要求提起抗辩并等待买家信用卡公司对抗辩的反馈。
3. 拒付和速卖通平台纠纷有什么区别?
当买家要求信用卡公司撤销已经结算完毕的交易时,即构成拒付。买家可能会根据信用卡组织的规则和时限向其发卡方提出拒付。
速卖通平台纠纷是买家在速卖通平台进行投诉的第一步。此时买卖双方可以通过速卖通平台互相进行沟通,努力寻找双方均可接受的问题解决方法。当一定时间内双方仍旧无法达成一致时,速卖通平台会依据平台纠纷规则给予裁决结果。
拒付实际上是信用卡公司给予持卡人的一种权利,并不是通过速卖通/支付宝提出的。在拒付的争议处理过程中,裁决最终由信用卡公司做出,速卖通/支付宝无法控制结果。
4. 买家付款后为什么那么长时间还会发生拒付?
某些法律和信用卡组织的政策可允许买家在初次交易发生数月后提出拒付,通常情况下为180天。
5.当买家提出拒付时,速卖通平台如何通知卖家?
当买家提出拒付时,买家的信用卡公司会通知速卖通/支付宝的商家银行。我们的商家银行会通知我们有人提出拒付,而我们会立刻向卖家发送电子邮件以及站内信通知。
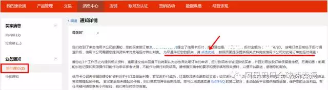
温馨提示:您可以登录“消息中心-业务通知-拒付通知”(如下图)查看相关订单的拒付通知。

6. 如果收到拒付,卖家的资金会受到什么影响?
- 拒付会引发一系列连锁反应:买家银行从速卖通/支付宝的商家银行提走资金,速卖通/支付宝的商家银行从速卖通/支付宝提走资金,而我们会冻结卖家的交易。
- 如果根据速卖通/支付宝政策,卖家无需对该拒付负责,速卖通/支付宝会解冻您的交易,并将把相关资金到卖家支付宝账户。
- 如果根据速卖通/支付宝政策,卖家需要对该拒付负责,卖家的交易会被继续冻结。卖家和速卖通/支付宝可以协同工作,就拒付向买家的信用卡公司提出抗辩。如果速卖通/支付宝和卖家最终在拒付抗辩中取胜,速卖通/支付宝将不会扣除卖家相应资金。反之,与拒付相关资金将会从国际支付宝账户扣除。
- 一旦收到拒付,我们希望卖家都能够重视并迅速响应,积极和买家沟通解决问题以尽量减少或避免资金损失。
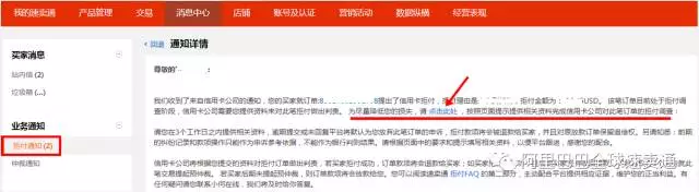
温馨提示:在您收到拒付原因通知时,请您务必查看站内信相关通知内容,若信用卡公司需要您提供资料来对此笔拒付做出判责时,为尽量降低您的损失,您需登陆“消息中心-拒付通知”点击站内信通知中的申诉链接(如下图) 并按照页面提示提供尽量完整地相关资料以完成信用卡公司对此笔订单的拒付调查。
注:需申诉的拒付订单,您需要在收到拒付原因通知(如下图)的3个工作日之内及时提交申诉资料,逾期提交或未提交,银行将默认为您放弃此笔订单的申诉,拒付款项将会被退款给买家。

在此小编再次提醒卖家亲,对于需要申诉的拒付订单要及时的提交申诉,若是因未及时提交申诉材料以致拒付订单败诉,那就太可惜了~~
7. 速卖通/支付宝收到拒付后如何保障卖家权益?
实际上,所有拒付都是独立于在速卖通/支付宝系统以外提出的,即拒付的判责是银行卡组织判,不是我们平台决定的。所以在此速卖通/支付宝向卖家提供拒付申诉技巧,帮助卖家朋友们了解、回复以及驳回毫无根据的拒付。
我们还成立了一个拒付专家团队,小二将帮助卖家收集必要信息,以对拒付提出抗辩。
具体场景如下:
-如果买家就一笔通过速卖通/支付宝完成的信用卡交易向您提出了拒付,那么在信用卡公司与我们联系后,我们会立即给您发送电子邮件以及站内信通知。
-在我们和您共同努力与买家的信用卡公司解决拒付的过程中,相关交易/资金会被临时冻结。
-如果您就拒付提出抗辩,我们接受过专门培训的客户服务人员会帮助您在事件中赢得有利地位。
-如果信用卡公司做出有利于您的决定,速卖通/支付宝会立即将相关的交易/资金解冻。
8. 收到拒付是否会影响卖家在速卖通上的信用评价?
不会。卖家收到拒付,并不会对该卖家在速卖通上的信用度有负面影响。
拒付由第三方信用卡公司提供,与速卖通信用评价无关。提出拒付不会影响买家对卖家做出信用评价。
9. 拒付仲裁手续费是什么?
当卖家对拒付提交抗辩之后,如果信用卡公司不同意速卖通/支付宝代表卖家提出的抗辩,那么拒付将可能进入到仲裁阶段。如卖家希望通过信号卡公司继续申诉,则卖家需预先缴付仲裁手续费,该费用是用来支付给信用卡组织,而非速卖通/支付宝。仲裁是由信用卡组织进行中立裁决,如果裁决卖家败诉, 则仲裁手续费及拒付订单金额都会被扣除。如裁决卖家胜诉,速卖通会将订单正常放款,且速卖通/支付宝将会将卖家预缴的仲裁手续费退回。
二、卖家如何应对拒付
1.卖家如何查看订单是否被拒付,以及拒付原因?
速卖通/支付宝在接到银行给出的拒付通知后,会立刻冻结订单同时发送拒付通知信息给卖家,卖家可通过以下方式查看拒付订单以及拒付原因。
1) 登录“交易-订单详情-资金详情页面” (如下图)

2)登陆“消息中心-业务中心-拒付通知”查看通知内容(如下图)

3) 查看速卖通注册邮箱中的相关邮件
2. 如果希望对拒付提出申诉,应如何提交拒付申诉资料?
1) 查看消息中心-拒付通知或查收拒付邮件: 查看transaction_seller@notice.aliexpress.com发送的拒付通知邮件,了解拒付原因以及拒付金额。
2)准备申诉资料:如果您有合理的证据对拒付发起抗辩,可按照拒付通知内容中的要求,准备申诉资料。
3) 回复: 在3个工作日内,按照申诉链接中(如下图)具体的要求进行申诉资料的填写和上传(若拒付理由是,您需要在3个工作日内提供完整的拒付申诉资料发至拒付通知邮件中的指定邮箱chargeback@aliexpress.com)。请务必保证填写的相关资料和证据的准确性,一份申诉资料对应一笔订单。

3. 卖家提供什么信息能够增加在拒付抗辩中获胜的机会?
卖家可根据拒付通知邮件中的要求提供抗辩所需要的基本信息。而以下类型的附加信息能够增加卖家在拒付抗辩中获得有利裁决的机会:
- 送货证明,如在线跟踪号、在线物流妥投签收记录
- 物品原始说明或竞拍说明的复印件,包括任何图片
- 已向买家退款的证明
- 已为买家更换物品的证明
- 与买家的通信或买家的反馈
- 买家购买时签订或接受的任何协议
- 告知买家的任何退货规则
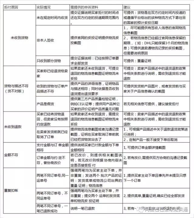
以下表格可提供参考:
注:下方表格中的“实际情况”,无法从拒付原因的描述中直接获知,卖家需要通过与买家取得联系或结合其他信息判断。

4.速卖通/支付宝是否会就每一笔拒付都向买家的信用卡公司提出争议?
根据卖家提供的证据,速卖通/支付宝会有专业的团队进行审核。对于抗辩不太可能成功的资料,平台将保留不对拒付提出抗辩的权利。
三、如何最大限度减少拒付
您可以通过以下两种方式最大限度地减少拒付:
1. 减少因物品争议产生的拒付
- 公平披露信息:尽可能详细、准确地描述您所出售的物品。附上照片、规格(如果有)以及其他相关的具体信息。
- 提供联系信息。如果出现问题时买家能够通过某种方式联系到您,他们可能就不会提出拒付。提供电子邮件地址或电话号码有助于消除误解。如果您销售的是高价物品,可能还需要主动与客户联系。
- 及时做出回复:不要让买家觉得他们的问题未被解决。请务必提供对所有查询都做出迅速而专业的回复。
- 保留沟通记录:尽可能多地保留与交易和客户相关的信息,包括电子邮件或其他通信往来。
- 正确发货:将物品运送到“交易详情”页面上列出的买家地址,并保留可以在线跟踪的送货证明。
- 合理退货规则:在网站上清楚发布退货规则。同时,请在向客户发送的电子邮件中附上您的退货规则。请注意,某些法律和信用卡发卡方政策规定,买家对任何未发货或有缺陷的商品都有提出拒付的权利,即使您已事先说明所有交易都不得反悔且不允许退货也是如此。所以建议您设置合理的退货规则。
2. 减少“未经授权使用”产生的拒付
“未经授权使用”理由的拒付,是指持卡人报称他人非法利用自己的信用卡信息进行交易。欺诈者通常会利用非法获取的银行卡在速卖通上进行交易,然后持卡人发现后会向银行报告,并提出拒付。
速卖通/支付宝采用以下工具和措施,在幕后保护卖家免遭“未经授权使用”产生的拒付:
- 全天候交易监控
速卖通/支付宝的风控部门会对买家的资金作审核,如果发现资金来源有问题,平台会关闭交易。
- 地址风险监测工具
若卖家朋友在风控审核后仍对订单存在疑问, 可登录“交易-管理订单-地址风险检测” 提交相关订单进行检测。对于安全检测结果为有风险的订单,平台会在24小时内进行订单的关闭。

Tips:以下注意事项,可帮助卖家朋友检查交易中是否存在可疑

